网站首页
学院概况
学院简介
现任领导
机构设置
系科设置
学术委员会
学位委员会
规章制度
学院画廊
师资队伍
师资概况
教师名单
研究生导师
院外兼职教师
特色团队
人才培养
本科生培养
硕士生培养
博士生培养
留学生培养
招生就业
MSW教育中心
学科建设
学位点
重点学科
学术机构
学术交流
科研工作
博士后流动站
党群工作
党委简介
党建活动
规章制度
公示公告
理论学习
统战工作
党校工作
工会工作
关工委工作
退协工作
团学工作
学生通知
规章制度
新闻动态
团学组织
学生风采
品牌活动
社会服务
社会培训
自考助学
苏州大学继续教育学院
合作交流
国内合作
海外交流
校友会
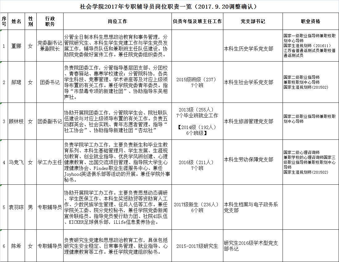
社会学院2017年专职辅导员岗位职责一览(2017.09.20)
时间: 2017-09-24 作者: 浏览次数:
378
当前位置:
首页
原网站数据
学生工作
队伍建设
专职辅导员