第一条 中国共产党是中国工人阶级的先锋队,同时是中国人民和中华民族的先锋队。为进一步规范发展党员工作,确保发展党员质量,提高党组织的凝聚力、战斗力,根据《中国共产党章程》和《中国共产党发展党员工作细则(试行)》、《江苏省高校发展党员工作实施细则》等文件规定,结合我校实际,制订本实施细则。
第二条 发展党员工作必须以邓小平理论、“三个代表”重要思想、科学发展观为指导,着眼于提高党员队伍整体素质,着眼于培养造就全面发展的中国特色社会主义事业的合格建设者和可靠接班人,着眼于党的先进性和纯洁性建设,为实现中国梦提供坚强组织保证。
第三条 各基层党组织要把吸收具有共产主义觉悟的先进分子入党,作为一项经常性的重要工作,要注重在青年教师和优秀大学生中发展党员,重视在学科带头人、归国留学人员中培养入党积极分子,把各类优秀人才团结和凝聚在党的周围。
第四条 发展党员工作,要从贯彻党的基本路线的要求出发,按照“控制总量、优化结构、提高质量、发挥作用”的总要求,有领导、有计划、按程序进行。必须坚持入党自愿的原则和个别吸收的原则,成熟一个,发展一个,防止突击发展、长期不发展、发展数量大起大落等现象。
第五条 28周岁以下青年入党,100%应从团员中发展;发展团员入党必须经过团组织无记名投票推优,推优结果要公示。
第二章申请入党和申请入党人的确定、培养和教育
第六条 凡符合党章规定并自愿申请入党的,必须向所在单位党支部递交书面申请。经党支部审查,符合党章规定的,确定为申请入党人,并将其基本信息及时录入《苏州市基层党建信息平台》。
新入校的教职工和学生,如在原单位已向党组织递交了入党申请书,来校后要及时向所在单位党组织说明情况,并请原单位党组织将入党申请书等材料转至我校,可接续接受培养教育。若本人档案中无入党申请相关材料,或者原单位不能提供原始入党申请材料的,应重新提交入党申请,其申请入党时间按重新提交书面申请的时间计算。
第七条 各基层党组织要坚持早引导、早教育、早发现、早培养,通过宣传党的政治主张和深入细致的思想政治工作,提高党外师生员工对党的认识,激发他们的入党愿望,尽早建立起一支数量充足、素质较高的申请入党人队伍,夯实发展党员工作的基础。
第三章入党积极分子的确定、培养、教育和考察
第八条 申请入党人递交入党申请书一个月内,党支部要派专人与其谈话,了解申请入党人的入党动机、思想动态、工作、学习情况、主要经历和家庭情况等。申请入党人符合党章规定的基本条件,新生、新进校教职工递交入党申请书的时间不少于三个月,经党小组推荐、支委会或支部大会讨论决定的,才能确定为入党积极分子。党支部应及时将支部决议填写入《发展党员考察表》,并着手建立培养期档案。入党积极分子本人需提供自传等基本材料。
第九条 党支部要及时指定一至两名正式党员作为入党积极分子的培养联系人,要以校党校和学院(部)分党校为主阵地,对入党积极分子开展党的历史和优良传统、党的基本理论和基本知识、党的路线方针政策和形势任务教育以及中国特色社会主义和中国梦教育、社会主义核心价值体系教育。积极探索党校培训与社会实践、志愿服务、谈心谈话等相结合的入党积极分子培养方式,帮助入党积极分子坚定理想信念,增强党性修养,端正入党动机。
第十条 入党积极分子每季度至少要书面向党组织汇报一次思想、工作和学习情况。党支部至少每半年要对其进行一次考察,考察内容主要包括:入党动机、党的基本知识掌握情况、思想觉悟、群众观念、学习工作表现等,特别要考察其在关键时刻的表现和在重大政治问题上的态度和立场。院级单位党组织每年要对本单位要求入党的积极分子队伍状况作一次分析,针对存在的问题,采取改进的措施。
第四章发展对象的确定和政审
第十一条 入党积极分子经过至少一年时间的培养教育后,在听取党小组、培养联系人和党内外群众意见的基础上,经支委会(不设支委会的经支部大会)讨论同意,可列为发展对象。确定发展对象的程序一般如下:
1.党支部听取党小组和培养联系人关于入党积极分子的综合表现汇报。
2.党支部广泛听取党内外群众的意见。听取意见一般应采取群众座谈会方式(也可根据实际情况,采取个别谈话或撰写书面评价材料的方式进行),由党支部书记或支部委员主持。参加座谈会的人员应有广泛性和代表性,发展教职工党员,应听取教职工所在单位领导及同事的意见;发展研究生党员,应听取研究生导师、任课教师及其所在专业同学的意见;发展本科学生党员,应听取辅导员、班主任、任课教师及其所在班级同学的意见。注意做好谈话记录并由谈话人签字确认。
3.支委会(不设支委会的经支部大会)综合各方面的反映和意见,将符合条件的列为发展对象并报院级单位党组织审查备案(设立党总支的,报党总支和院级单位党组织审查备案)。
第十二条 党支部确定入党积极分子为发展对象,一般应具备以下条件:
1.一般应经过党组织一年以上的培养、教育和考察。时间不到一年,不能确定为发展对象。
2.定期向党组织汇报思想。
3.发展团员入党必须经过团组织推优。团组织推优必须符合以下基本条件:
(1)团支部组织召开团员推优大会,实到人数必须超过应到人数的五分之四。
(2)对递交入党申请书、具备党员条件的优秀团员进行无记名投票推荐,赞成票超过应到人数的半数方为有效。
(3)院级团组织必须对拟推荐名单进行公示。公示期满后,院级团组织确定推优人选,填写《团组织推优审核表》,向党支部推荐。
4.党内外师生员工(群众座谈会)反映良好。
5.必须参加校党校、分党校举办的党的基本知识培训班,培训时间一般不少于四十个学时。没有经过培训或培训未能结业者,不能发展入党。
第十三条 确定为发展对象后,党组织要对其进行政治审查。政治审查的主要内容是:对党的路线、方针、政策的态度;本人的政治历史和在重大政治问题上的表现;直系亲属和与本人关系密切的主要社会关系的政治情况以及对本人的影响。
政治审查的基本方法是:同本人谈话,查阅有关档案材料、找有关单位和人员了解,以及必要的函调和外调。发展无工作经历的学生入党,在通过听取本人介绍和查阅有关材料后,情况清楚的可不再函调或外调;发展教职工入党,所在单位党委(党工委)必须对其直系亲属进行函调。政治审查后由所在党支部形成综合性的政审材料。
凡没有经过政治审查或政治审查不合格的,不能发展入党。
第五章预备党员的接收和审批
第十四条 接收预备党员必须严格按照党章规定的程序办理。
发展对象毕业前三个月内或离开工作岗位前三个月内,一般不办理接收预备党员的手续。
对于人事关系不在我校而来我校进修或工作的人员,我校不负责发展工作。入党申请书应交其原所在单位党组织并由原所在单位党组织负责发展工作,必要时可将其在我校的表现函告其原单位党组织。
对于进入我校脱产学习的成人教育、自学考试等类别学生,我校一般不负责发展工作。个别表现特别突出,在我校连续学习两年以上,且在我校有正式学籍、档案关系的,由院级单位党组织书面报经党委组织部审查同意后,可以按规定程序发展。
已经毕业离校或调出的人员,不能再在原单位办理入党手续。有关党组织应负责地将他们的《入党申请书》、培养教育和考察材料等,连同本人档案及时转给接收单位党组织。
第十五条 党支部在讨论发展党员前,要将发展对象的有关考察材料报上级党委(党工委、党总支)进行预审。党委(党工委、党总支)要对发展对象的有关材料逐一进行审查,认真考察发展对象是否符合入党条件,查看材料是否真实齐全,手续是否完备,并做好会议记录。
预审的材料有:入党申请书、《发展对象考察表》、思想汇报、个人自传、政审材料、团组织推优材料、群众座谈会记录、党校结业证书(原件)等。
预审的步骤:
1.支部书记汇报发展对象综合表现情况和政治审查情况。
2.党委委员(党工委委员、党总支委员)会议审查发展对象有关材料。
3.党委委员(党工委委员、党总支委员)会议集体讨论研究并形成是否通过审查的决议。凡由党总支预审的,需将预审结果报上级党委(党工委)审定。
预审通过后,党支部填写《入党志愿书申领表》,至校党委组织部领取《入党志愿书》。
第十六条 党支部要将拟发展为中共预备党员的发展对象,在一定范围和期限内进行公示,广泛听取党内外群众的意见。公示一般在党委(党工委、党总支)预审之后、支部大会讨论之前,采取公告栏书面公示或学院(部)网上公示等方式进行。
公示的主要内容包括:个人基本情况(包括姓名、性别、年龄、文化程度、学习或工作单位)、申请入党时间、列为积极分子和确定为发展对象的时间、政审结果和参加党的基本知识培训情况、培养联系人,以及公示的期限、基层党组织名称、电话、电子邮箱等。
公示时间一般不少于一周。对公示有异议的,党支部要及时调查核实群众反映的问题,并将有关情况向支部大会、上级党委(党工委、党总支)汇报,根据有关规定作出决定。
第十七条 发展对象要有两名正式党员作入党介绍人。入党介绍人一般由本单位党支部的党员担任,可以是培养联系人,也可由发展对象自己约请,或由党组织指定。
受留党察看处分尚未恢复党员权利或尚在缓期登记期间的党员,不能做入党介绍人。
第十八条 入党介绍人的主要任务是:
1.向被介绍人解释党的纲领、章程,说明党员的条件、义务和权利,认真了解被介绍人的入党动机、政治觉悟、思想品质、工作及学习经历、表现等情况,如实向党组织汇报。
2.指导被介绍人填写《入党志愿书》,同时对被介绍人的优点和不足等进行客观、全面的评价,对其能否入党表明态度。向支部大会负责地介绍被介绍人的情况。
3.被介绍人被接收为预备党员后,继续对其进行培养教育和帮助。
第十九条 支委会(不设支委会的,由党支部书记)要对发展对象填写的《入党志愿书》等有关情况进行严格审查,经集体讨论认为合格后,再提交支部大会讨论。
第二十条 召开接收预备党员的支部大会,主要程序如下:
1.申请人汇报自己对党的认识、入党动机、本人履历、现实表现、家庭和主要社会关系情况,以及需要向党组织说明的问题。
2.入党介绍人介绍申请人的主要情况,并对其能否入党表明意见。
3.支委会(不设支委会的,由党支部书记)向支部大会报告对申请人审议的情况,包括推优意见、群众座谈会意见、学生学习情况、教职工履行本职工作表现、政审结论、公示结果等。
4.与会党员充分发表意见,对申请人能否入党进行讨论。
5.申请人对支部大会讨论的情况表明自己的态度。
6.与会有表决权的正式党员采取无记名投票的方式进行表决。赞成人数超过应到会有表决权的正式党员的半数,才能通过接收申请人为预备党员的决议。
第二十一条 召开接收预备党员的支部大会应注意的问题:
1.要保证出席人数。实到会有表决权的正式党员人数须达到应到会有表决权正式党员人数的半数以上,才能召开支部大会。因故不能到会的正式党员会前正式向支部提出书面意见的,应统计在票数内。
2.申请人及入党介绍人必须参加支部大会。
3.要引导与会同志充分发表意见。
4.支部大会讨论两个以上申请人入党时,必须逐个讨论和表决。
第二十二条 召开接收申请人为预备党员的支部大会后,党支部书记应及时在《入党志愿书》上填写支部大会决议,并将《入党志愿书》连同其他相关材料送交上级党委(党工委、党总支)。
第二十三条 党委(党工委)指派党委委员(党工委委员或兼职组织员)对《入党志愿书》和有关材料进行审查,并同申请人谈话。谈话人应将谈话的情况和自己对能否接收申请人入党的意见如实填写在《入党志愿书》上,并向党委(党工委)汇报。
第二十四条 预备党员必须由上级党委(党工委)审批。
党总支不能审批预备党员,但要召开党总支委员会议对支部大会通过接收的预备党员进行集体讨论和审议,并将审议意见报上级党委(党工委)审批。
党委(党工委)审批预备党员,必须召开全体委员会议,经过集体讨论、表决决定。党委(党工委)主要审议申请人是否具备入党条件,入党手续是否完备。申请人符合党员条件、入党手续完备的,可批准其为预备党员。党委(党工委)审批的意见要填写在《入党志愿书》上,注明预备期的起止时间,并通知报批的党支部。党支部应及时通知本人并在党员大会上宣布。对未被批准入党的,也要通知党支部和本人,做好思想工作。
党委(党工委)委员会议审批两个以上的人入党时,应逐个审议和表决。
第二十五条 党委(党工委)对党支部上报的接收预备党员的决议,必须在三个月内审批。
如遇特殊情况可适当延长审批时间,但不得超过六个月。超过三个月的,必须经过支部大会复议,再报党委(党工委)审批。超过六个月的,必须重新办理入党手续。
凡无故超过规定时间而未予审批的,应追究有关人员的责任。
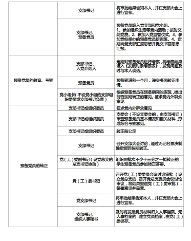
第六章预备党员的教育、考察和转正
第二十六条 党支部应及时将上级党组织批准的预备党员编入党小组和党支部。通过党的组织生活和实际工作锻炼,对他们继续进行教育和考察。
第二十七条 预备党员必须面对党旗宣誓。入党宣誓仪式一般由院级单位党组织或党支部组织进行。由党支部举行的宣誓仪式,上级党组织一般应派人参加。
宣誓仪式一般按以下程序进行:
1.宣布仪式开始。
2.党组织负责人宣布参加宣誓的预备党员名单。
3.预备党员在领誓人的带领下进行宣誓。
4.党组织负责人或上级党组织负责人讲话。
5.预备党员代表向党表决心。
6.党员代表或入党积极分子代表讲话。
7.宣布仪式结束。
第二十八条 预备党员每季度至少要向党组织递交一次书面思想汇报,党组织要通过听取本人汇报、个别谈心、集中培训等方式,对预备党员进行教育和考察。集中培训时间一般不少于二十四个学时。党支部每季度要讨论一次,发现问题要及时同本人谈话,并形成季度考察意见。
预备党员离开原单位时,原单位党组织应认真负责地将其转正前培养期档案悉数归入人事档案进行移交。
对新入职、升学等原因新转入的预备党员,接收单位党组织要重新甄别其身份,认真审核其《入党志愿书》等培养期档案材料,符合党员条件的继续进行教育和培养。发现入党手续不完备、入党材料不全或填写混乱的,应及时与其原单位党组织或上级党组织联系,辨别真伪,弄清原因。确属不熟悉有关规定或工作程序出现的失误,由原单位党组织按照发展党员工作的有关规定,补办手续和材料;无法补办的,要在其《入党志愿书》“备注”栏中注明情况和原因。确属采取不正当手段弄虚作假,伪造手续进入党内的,经支部大会讨论通过,并报上级党委(党工委)批准,取消其预备党员资格。有关情况要及时报告校党委组织部和通报原单位党组织。
第二十九条 预备党员预备期满后,党支部应及时讨论其能否转为正式党员。具备党员条件的,按期转正;不完全具备条件、需进一步教育和考察的,可延长一次预备期,延长时间不能少于半年,最长不超过一年;不具备党员条件的,应取消其预备党员资格。
预备党员在预备期内没有参加集中培训或培训不合格的,除个别特殊情况外,不能批准转正。
出国留学人员中的预备党员,出国前要向党组织申请保留预备党员资格,未加入外国国籍的,回国后本人书面向党组织提出恢复预备期的申请并汇报在国外期间的情况,自党员向党组织提出书面申请之日起,经过一年时间的考察,符合党员条件的,可以办理转正手续。恢复预备期的工作程序与中组部规定的留学回国人员党员恢复组织生活的程序相同。确定定居国外的预备党员,不再办理转正手续,其预备党员资格,也不再保留。
按期转正,延长预备期,取消预备党员资格,都必须经支部大会讨论通过并报上级党委(党工委)批准。
第三十条 预备党员转正的具体程序:
1.本人在预备期满前一个月,主动向党支部提出书面转正申请。
2.党小组(不设党小组的党支部)根据预备党员预备期间的综合表现,提出能否按期转正的意见。
3.党支部征求党内外师生员工的意见,并做好记录。
4.支委会(不设支委会的,由党支部书记)审查预备党员基本情况及转正相关材料,形成综合考察意见。
5.预备党员转正前需进行公示。公示一般在预备党员提出转正申请后,支部大会讨论表决前进行。
公示的主要内容:个人基本情况(包括姓名、性别、年龄、文化程度、学习或工作单位)、确定为预备党员的时间、入党介绍人姓名、预备期间的综合表现情况、预备期间的获奖情况、参加新党员培训情况,以及公示的期限、基层党组织名称、电话、电子邮箱等。
公示时间一般不少于一周。对公示有异议的,党支部要及时调查核实群众反映的问题,并将有关情况向支部大会、党委(党工委、党总支)汇报,根据有关规定作出决定。
6.院级单位党组织在学生预备党员转正前,应组织同批次不少于三分之一拟转正的预备党员参加转正答辩。
(1)确定对象。参加预备党员转正答辩的对象,一般从拟转正的学生预备党员中随机抽取。
(2)组织实施。转正答辩工作由院级单位党组织负责。相关党组织召开答辩会议,答辩小组成员人数一般为五人或七人。答辩会应邀请一定数量的入党积极分子和师生代表列席。
(3)时间安排。一般在预备党员预备期满、支部大会讨论转正事项之前进行。答辩小组应提前告知答辩对象做好准备。
(4)答辩程序。答辩会前发布公告。答辩过程分为个人陈述、现场问答、现场评议三个环节。答辩对象面对党员和师生代表就理想信念、党的知识和预备期表现等情况接受询问,公开答辩。答辩时间一般每人不少于十分钟。答辩结束后,答辩小组填写《预备党员转正答辩评审表》,并统计汇总形成《预备党员转正答辩情况报告》,提交党支部,作为预备党员转正的参考依据。
7.支部大会主要程序:
(1)申请转正的预备党员汇报自己在预备期间思想、工作、学习情况及需向党组织说明的问题。
(2)支委会(不设支委会的,由党支部书记)介绍预备党员在预备期间的表现情况、征求党内外师生员工意见的情况以及公示、转正答辩等情况。
(3)全体党员充分发表意见,对预备党员能否转正进行讨论。
(4)采取无记名投票方式进行表决。赞成人数超过应到会有表决权的正式党员的半数,才能通过预备党员转为正式党员的决议。
8.党委(党工委)对党支部上报的预备党员转正的决议,应在三个月内讨论审批,审批结果应及时通知党支部。党支部书记要与本人谈话,并将审批结果在党员大会上宣布。
9.预备党员转正后,应将其入党申请书、转正申请书、《入党志愿书》、《发展对象考察表》、个人自传、政审材料、部分思想汇报(能体现党员思想认识中党组织未掌握的思想汇报归入人事档案,如无,不做必须归档要求)等存入本人人事档案。无人事档案的,建立党员档案,由所在党委(党工委)保存。
第七章发展党员工作的领导和纪律
第三十一条 各党委(党工委)要充分认识做好新形势下发展党员工作的重要性和紧迫性,要以对党的事业高度负责的态度做好发展党员工作。要把发展党员工作摆上重要议事日程,认真研究制定发展党员工作计划,对本单位发展党员工作切实加强领导和具体工作指导,做好经常性的自查工作。要选优配强党总支书记、党支部书记,切实加强对党务工作者的培训和指导,着力提高其党务水平和履职能力。
第三十二条 在发展党员过程中,要坚持“谁主办、谁记录,谁负责、谁签字”的原则,按照“一人一档、一事一记、一步一审”的规范要求,对发展党员工作每个阶段、每个环节的情况进行详细记载,实行全程记实。要规范档案收集登记、管理归档、保管保密、调档查阅等流程,健全发展党员工作全程记实档案。要安排专人妥善保管党员档案,并按有关规定做好移交工作。
第三十三条 发展党员工作受全校师生员工的监督。校党委组织部设立专门电话及电子邮箱受理有关发展党员工作的检举和申诉。采取定期检查、随机抽查、满意度测评、派人列席基层党组织发展党员工作会议等方式,对各党委(党工委)发展党员工作进行质量评估和督查指导,并把发展党员工作作为考核基层党组织党建工作的重要内容。违反党章规定而被吸收入党的,不予承认,并在支部大会上公布。
第三十四条 实行发展党员工作责任追究制度。对发展党员工作中出现的违规违纪现象,根据不同责任主体和实际情况,给予相应纪律处分或组织处理。
第八章附则
第三十五条 本细则由校党委组织部负责解释。
第三十六条 本细则自发文之日起施行,过去有关发展党员工作的规定和解释,凡与本细则不一致的,均以本细则为准。
	
附件: 一、发展党员必备材料(即预备党员转正前培养期档案)
1.入党申请书;
2.《发展党员考察表》;
3.个人自传;
4.思想汇报;
5.政审材料(所在支部撰写的综合性政审材料和必要的函调或外调材料);
6.入党积极分子培训证书;
7.共青团“推优”材料(包括《团支部推优票决情况报告》、《团组织推优审核表》);
8.《入党志愿书》;
9.吸收为预备党员前公示的材料;
10.吸收为预备党员的票决汇总单;
11.预备党员培训结业证书;
12.转正申请书;
13.党内外群众意见(包括确定为发展对象前的群众座谈会记录、转正前的群众座谈会记录或意见汇总);
14.转正前公示的材料;
15.学生预备党员转正答辩情况报告(仅指参加转正答辩的学生预备党员);
16.转正票决汇总单。
二、发展党员流程图
	
 
 
